
股票配资指数指南
9月19日,绝味食品发布公告称,公司收到湖南证监局下发的《行政处罚事先告知书》。公司嫌信息披露违法违规案已调查完毕。
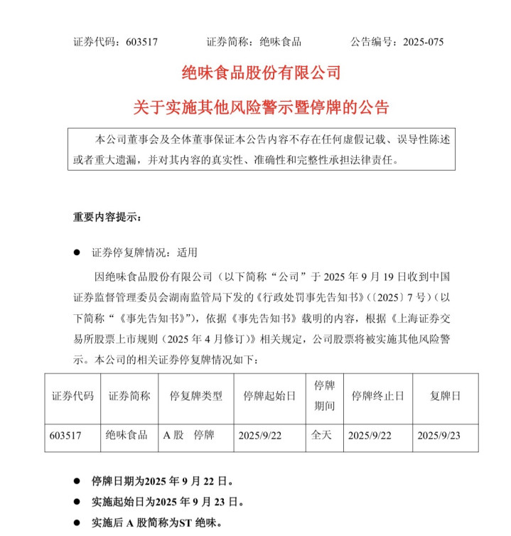
经查明,2017年至2021年期间,公司未确认加盟门店装修业务收入,导致年度报告少计营业收入。公司2017年至2021年各年年度报告未如实披露营业收入。湖南证监局拟决定对公司责令改正,给予警告,并处以400万元罚款;对相关责任人给予警告并处罚款。公司股票将被实施其他风险警示,A股简称将变更为“ST绝味”,证券代码仍为603517。实施起始日为2025年9月23日,停牌日期为2025年9月22日。
潇湘晨报辣椒财经记者郝咏琪
股票配资指数指南
在线配资炒股提示:文章来自网络,不代表本站观点。